低压电器如何分类,都包括哪些元器件
2020.05.14 低压电器能够依据操作信号或外界现场信号的要求,自动或手动 地改变电路的状态、参数,实现对电路或被控对象的控制、保护、测量、 指示、调节。关于低压电器的分类都有哪些,你清楚么,一起和通意达小编了解一下吧。
低压电器的作用有:
控制作用,如d电梯的上下移动、快慢速自动切换与自动停层等。
调节作用,低压电器可对一些电量和非电量进行调整, 以满足 用户的要求,如柴油机油门的调整、房间温湿度的调节、照度的自动调 节等。
保护作用,能根据设备的特点,对设备、环境、以及人身实行自 动保护,如电机的过热保护、电网的短路保护、漏电保护等。
指示作用,利用低压电器的控制、保护等功能,检测出设备运行 状况与电气电路工作情况,如绝缘监测、保护掉牌指示等。
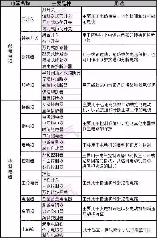
低压电器的种类繁多,分类方法有很多种:
1.按动作方式可分为
(1)手动电器--依靠外力直接操作来进行切换的电器,如刀开关、按钮开关等。
(2)自动电器--依靠指令或物理量变化而自动动作的电器,如接触器、继电器等。
2.按用途可分为
(1)配电电器:主要用于低压配电系统中。要求系统发生故障时准确动作、可靠工作,在规定条件下具有相应的动稳定性与热稳定性,使电器不会被损坏。常用的配电电器有刀开关、转换开关、熔断器、断路器等。 
(2)控制电器:主要用于电气传动系统中。要求寿命长、体积小、重量轻且动作迅速、准确、可靠。常用的控制电器有接触器、继电器、起动器、主令电器、电磁铁等。
3.按种类可分为
刀开关、刀形转换开关、熔断器、低压断路器、接触器、继电器、主令电器和自动开关等。

低压电器元件有哪些
1.闸刀开关
闸刀开关是一种结构简单操作方便的电器,常用于比较简单的接通和断开的电路中。
2.自动空气
自动空气断路器又称,是常用的一种低压保护电器,可实现短路、过载和失压保护。
3.转换开关
转换开关又叫组合开关,是一种多触点可用于正反转控制的电器。
4.按钮
按钮是用人力操作,并具有自动恢复功能的主令电器。按钮常用于控制电路中接通和断开电源。按钮种类很多,下面是几种常见按钮。
5.低压断路器
低压断路器是一种带有过电流保护的电器,常用于家庭中电源进线的控制。当通过的电流超过规定值时会自动断开,可以手动恢复。

6.熔断器
熔断器是一种最简便而有效的保护电器,在电路中起着短路保护作用。一旦发生短路或严重过载时,熔断器中的熔丝能在瞬间熔断,切断电源。
随着人类科学的不断进步,低压电器的用途也越来越广泛,比如说断路器有着电路的过负荷保护,短路,欠电压等作用,主令电器用于控制程序和发布命令,而继电器则是用于控制电路中被控制电路能量转换成控制能量和开关信号,起动器主要是用于控制回路的切换。
在国内,电能都是通过低压电器的分配才得以利用,随着电力设备的更新与新建,拉动了低压电器的市场需求,又因为国内的创新与生产规模的限制,国内的产品始终在中低端市场徘徊,这使得许多国际品牌开始驻入国内通过兼并重组的方式成立子公司,有着高端创新技术和管理技术等优势占据着中国低压电器市场。


